芯城品牌采购网 > 品牌资讯 > 全部资讯

近日,盛美上海发布三季报。2022年第三季度公司实现营收8.83亿元,同比增长90.87%;归属于上市公司股东的净利润2.04亿元,同比增长245.91%。2022年前三季度,公司实现营收19.78亿元,同比增长81.86%;归属于上市公司股东的净利润4.41亿元,同比增长196.42%盛美上海表示,受益于公司的技术优势和产品多元化战略布局,以及市场对公司半导体设备的强劲需求,报告期内公司订单量快

芯城品牌采购网

7341

半导体细微化(Scaling)是目前半导体行业最热门的话题之一。随着DRAM等的芯片元器件在内的大部分电子元器件和存储单元趋于超小型化,对于高度集成技术的需求也逐渐提高,超小型芯片将可以储存并快速处理天文数字般的数据量。如今,半导体细微化(Scaling)最为核心的是新一代曝光技术——极紫外光刻(ExtremeUltraViolet,简称EUV)技术。“摩尔定律已经终结”半导体细微化技术陷入瓶颈半

芯城品牌采购网

7980

集成设计新思路提升芯片制造能力——三维集成技术使得超越摩尔定律成为可能-芯城品牌采购网

最近一系列事件再次表明,制约中国芯片产业发展的主要因素已集中到制造能力。如何快速提升制造能力,推动芯片产业发展?只有不断地研发和创新。在芯片界,摩尔定律一直占据统治地位。摩尔定律接下来是终结还是延续,已成为过去十年芯片界热议的话题。摩尔定律自1965年发明以来,一直引领着世界半导体产业向实现更低的成本、更强的性能、更高的经济效益的目标前进。然而,随着半导体技术逐渐逼近硅工艺尺寸极限,原摩尔定律导出

芯城品牌采购网

7702

据扬州经开区发布消息,近日,由经开投资集团主导参与设立的临芯产业投资基金在中国证券投资基金业协会完成备案,正式投入运作。消息称,临芯产业投资基金由国内半导体行业头部投资机构临芯投资为基金管理人,计划总规模15亿元,首关5亿元,引入了国家级母基金-国投创合母基金、国资背景投资机构-厦门建发等作为合伙人,实现了经开区资金10倍的放大倍数。该基金将主要投向集成电路及其下游应用领域,目前已完成决策的项目近

芯城品牌采购网

8557

近日,电科芯片高性能数据转换器集成电路研发及产业化基地扩能项目正式落户重庆。按照规划,该项目着重从设计开发、测试研发、测试生产、检测平台、信息化支撑等多方面进行升级建设,预计年产芯片超500万只。项目建成后,将成为国内最大的高性能数据转换器测试生产平台,进一步满足行业需求。电科芯片将整合行业资源,高质量打造集设计、测试、生产于一体的高性能数据转换器集成电路研发及产业化基地,有效赋能数字经济发展。

芯城品牌采购网

8179

10月13日,Alphawave公司宣布将以约2.4亿美元(约合人民币172.2亿元)收购以色列光学数字信号处理(“DSP”)芯片开发商BaniasLabs。此外,Alphawave透露还与一家领先的北美超大规模生产商协商了一个不具约束力的多年采购框架,该框架为Alphawave开发和销售一系列光学产品和DSP,包括BaniasLabs的相干DSP技术,销售额可能超过3亿美元。Alphawave介

芯城品牌采购网

7911

英特尔的异构混合架构与手机处理器大小核设计有何不同?-芯城品牌采购网

我们都知道,英特尔在12代酷睿处理器中采用了全新的架构设计,也就是异构混合架构。这一架构主要就是通过P-Core性能核+E-Core能效核设计,来弥补以往架构英特尔核心数量不足的短板。而这种设计也被大家习惯性地称为“大小核”。在这种异构架构中,P-Core,即所谓的大核主要通过高频率与超线程负责重负载任务;而E-Core,即所谓的小核则主要负责较轻负载任务,以及多线程性能吞吐与协同能力。同时,P-

芯城品牌采购网

8545

据锡山发布消息,11月1日,2022年锡山区金秋招商月重大产业项目开(竣)工仪式在宛山湖生态科技城举行。总投资307亿元的42个重大项目开(竣)工。其中,开工项目21个,总投资223.8亿元,包括连城凯克斯半导体高端装备研发制造二期项目等;竣工项目21个,总投资83.3亿元,包括吉成芯12英寸集成电路先进制程一期项目等。连城凯克斯半导体高端装备研发制造二期项目该项目总投资10亿元,用地132亩,建

芯城品牌采购网

8889

当地时间11月2日,芯片大厂高通发布了截至今年9月25日的第四财季报告。数据显示。高通当季实现营业收入为113.9亿美元,同比增长22%。其中,智能手机业务收入为65.7亿美元,同比增长40%;射频前端芯片业务收入同比下跌20%至9.92亿美元;汽车芯片收入大幅增长58%至4.27亿美元;物联网设备增长24%至19.15亿美元。高通预计,2023财年第一财季收入约在92至100亿美元之间。高通表示

芯城品牌采购网

7736

智能网联汽车国际大会来了!无人驾驶是怎样的体验?-芯城品牌采购网

当谈到“智能网联汽车”的时候你的脑海中最先浮现出的是不是无人驾驶车辆?无人驾驶车辆和普通汽车有什么差别?无人驾驶到底是怎样的体验?一起看看去7月9日至10日,由沈阳市人民政府和中国汽车技术研究中心有限公司共同主办的第二届中国(沈阳)智能网联汽车国际大会在沈阳召开。本届大会以“引新荟智·共赢共享”为主题,包括智能网联汽车应用大赛、智能网联汽车产业发展高峰论坛、智能科技展、智能示范体验活动在内的“赛、

芯城品牌采购网

7613

11月17日,半导体公司AMD与ADI公司共同宣布,双方已就此前所有正在进行的半导体专利法律纠纷达成和解。作为该决议的一部分,双方承诺开展技术合作,为其通信和数据中心客户提供下一代解决方案。ADI是一家跨国半导体设备生产商,专为消费与工业产品制造ADC、DAC、MEMS与DSP芯片。据了解,2019年12月,ADI曾提起专利侵权诉讼,针对赛灵思未经授权的专利要求损害赔偿,并禁止赛灵思销售任何侵犯其

芯城品牌采购网

9525

光纤传感器技术特点及主要应用-芯城品牌采购网

光纤传感技术的出现,是当今传感器技术领域新的探索和发展,光纤传感技术主要依靠的是光纤传感器,光纤传感器是以光信号为变换和传输的载体,主要用于精度的测量。主要利用光导纤维的传光特性,把被测量转换为光特性(强度、相位、偏振态、频率、波长)改变的传感器。它是将来自光源的光经过光纤送入调制器,使待测参数与进入调制区的光相互作用后,导致光的光学性质(如光的强度、波长、频率、相位、偏正态等)发生变化,称为被调

芯城品牌采购网

7877

如何设计可靠性更高、尺寸更小、成本更低的高电压系统解决方案-芯城品牌采购网

工厂自动化设备、电网基础设施应用、电机驱动器和电动汽车(EV)等高电压工业和汽车系统能够产生数百至数千伏的电压,这不仅会缩短设备寿命,甚至会给人身安全带来重大风险。本文将介绍如何利用全新隔离技术来保证这些高电压系统的安全,从而提高可靠性,同时缩小解决方案尺寸并降低成本。隔离方法集成电路(IC)实现隔离的方式是阻断直流和低频交流电流,而允许电源、模拟信号或高速数字信号通过隔离栅传输。图1展示了三种用

芯城品牌采购网

7634

11月21日,广东芯粤能半导体有限公司(以下简称“芯粤能”)芯片制造项目洁净室启动仪式在生产主厂房洁净室内举行。洁净室正式启动标志着芯粤能项目土建施工进入尾声,接下来将迎来工艺设备的有序搬入和调试,为2023年初项目试投产做好准备。据悉,芯粤能总投资75亿元,占地面积150亩,建成年产24万片6英寸和24万片8英寸碳化硅晶圆生产线。芯粤能碳化硅芯片制造项目刚于2022年5月完成主体工程封顶。据官微

芯城品牌采购网

7121

高通11月2日发布财报时发表评论称,该公司原计划在2023年仅为新iPhone提供大约20%的5G基带芯片,但现在预计将保持目前的供应水平。该声明表明,苹果明年的机型不会采用自己的自研基带设计,高通将在2023年继续为“绝大多数”iPhone提供基带芯片。苹果在2019年与高通达成和解,并同意在可预见的未来在iPhone中使用高通的基带芯片。同时,苹果开始致力于打造自己的手机基带芯片。值得一提的是

芯城品牌采购网

9380

华为“超导量子芯片”专利公布-芯城品牌采购网

国家知识产权局信息显示,11月1日,华为技术有限公司“超导量子芯片”专利公布,公布号为CN115271077A。文章来源:国家知识产权局专利摘要显示,本发明实施例公开了一种超导量子芯片,包括耦合器和控制器。其中耦合器用于耦合第一超导比特电路和第二超导比特电路,耦合器的频率响应曲线包括至少一个相位反转点,所述相位反转点包括频率响应曲线的谐振点或极点;控制器用于调整所述耦合器的频率响应曲线,使得所述第

芯城品牌采购网

7769

浅谈Wi-Fi7新技术-芯城品牌采购网

2020年1月,Wi-Fi(无线保真)Alliance正式宣布开放6GHz(5925MHz–7125MHz),并给予了一个新的名称Wi-Fi6E,同年四月美国FCC(FederalCommunicationsCommission)也投票通过了开放6GHz频谱为非授权频带(unlicensed)并允许给Wi-Fi使用,Wi-Fi也正式地迈入了“三频”时代,除了Wi-Fi6与前代Wi-Fi所使用的2.

芯城品牌采购网

6887

如何正确减小热电偶测温时的测量误差?-芯城品牌采购网

热电偶测温时,存在着复杂的热交换过程。由于温度的多次传递,测量端的温度并不与被测介质温度完全一致,因此测温中热电偶对周围环境散热(辐射散热和导热散热)造成误差,在本文对正确减小热电偶测温时的测量误差做分析介绍。当利用测温时,测量仪表所指示的温度实质上是热电偶测量端的温度。通常认为这就是被测介质的温度。然而,在实际侧温中,存在着复杂的热交换过程。例如,当被测介质温度高于环境温度时,介质把热量传给热电

芯城品牌采购网

7244

经验分享:电阻器代换技巧及相关注意事项-芯城品牌采购网

对普通电阻器进行代换时,尽可能选用同型号的电阻器替换,如无法找到同型号的电阻器代换时,应注意选用电阻器的标称值要与所需电阻器阻值差值越小越好,并且普通电阻器的额定功率应符合固定电阻器的要求。一般所选用电阻器的额定功率应大于实际承受功率的两倍以上。一般电路中选用电阻器允许误差为正负5%~正负10%;所选电阻器的额定功率,应符合应用电路中对电阻器功率容量的要求。还有以下三种需注意的参数:1、额定功率不

芯城品牌采购网

7452

深圳市战略性新兴产业扶持计划拟资助项目公示:华大北斗、芯海科技等9个集成电路领域项目在列-芯城品牌采购网

10月1日,深圳市发展和改革委员会公示深圳市战略性新兴产业扶持计划拟资助项目名单。根据公示名单,涉及集成电路领域的项目有9个,分别是深圳华大北斗科技有限公司的深圳市北斗地基增强工程研究中心组建、芯海科技(深圳)股份有限公司的深圳市新一代智能终端MCU芯片技术研发及应用工程研究中心、国民技术股份有限公司的深圳市物联网设备主控芯片核心技术工程研究中心、深圳飞骧科技股份有限公司的深圳市5G终端射频芯片与

芯城品牌采购网

8772

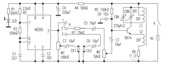
如何用信号发生器对收音机进行统调-芯城品牌采购网

一、电路简介:电路如图可以看出,信号发生器由两部分组成:一、由时基555及外围元件组成音频信号发生器;二、用9014作高频振荡管,产生高频载波,通过音频信号的调制后发射出去,也可以接入MP3音频信号,播放乐曲,这在白天很难收到中波信号的情况下,代替电台,使学生收音机也能收到信号。这信号发生器可输出中频信号465千周左右的频率,以及高频530千周至1700千周的信号,幅射距离约2-3米,它完全可以满

芯城品牌采购网

7559

格罗方德与意法半导体将宣布法国建厂计划,投资近40亿欧元-芯城品牌采购网

据报道,全球第三大芯片代工商格罗方德(GlobalFoundries)与意法半导体(STMicroelectronics)将于周一宣布在法国投资近40亿欧元建立一家半导体工厂的计划,这是欧洲提高其在微芯片领域独立性努力的一部分。  这将有助于支持欧盟委员会的一项努力,即到2030年,欧洲生产的微芯片占全球的20%。  据悉,这项投资预计将于周一在法国总统马克龙在凡尔赛举行的第五届“选择法国”峰会上

芯城品牌采购网

7899

汽车雷达带来360度环绕安全屏障-芯城品牌采购网

汽车工业复杂传感技术的发展日新月异。这是什么原因呢?是为了提高道路安全并帮助减少事故。如今,高级驾驶辅助系统(ADAS)正推动此类解决方案的发展。虽然激光雷达(LiDAR)和摄像头等光学传感技术已投入使用,但恶劣的天气条件会影响其性能,因此需要其他技术来保证系统的稳健性。因此,汽车雷达(使用无线微波信号)的进展被视为未来自动驾驶(AD)的关键要素。与汽车业的惯例一样,基于雷达的功能最初用于高端车型

芯城品牌采购网

7645

ADI汽车传感器和传感器接口解决方案-芯城品牌采购网

为了符合新出台的法规要求,提高燃油经济性和减少排放,汽车必须更加环保。只有通过改进传统内燃机效率,才能满足这些要求,这一目标要通过改进燃烧传感和控制性能付诸实现,因而需要更高的传感器和信号调理精度和集成度。根据这个应用要求,ADI提供了包括压力传感器、电流传感器、电容传感器、位置和速度传感器、温度传感器的应用解决方案。ADI为您提供:功能齐全的各式传感器应用宽动态范围、高精度和宽工作温度的传感器系

芯城品牌采购网

8669

近日,外媒TheInformation引用知情人士消息,谷歌在数据中心处理器芯片研发方面取得进展,并有望于2025年开始使用,新处理器预定由台积电生产。报道称,Google服务器处理器团队用时2年,开发了两款基于ARM架构的5纳米处理器。其中一款代号为Maple,采采(MarvellTechnologyGroup现成设计,目前已完成设计交由台积电试产。另一款代号为Cypress,交由以色列团队开发

芯城品牌采购网

10015

2022年9月20日,北京——业界领先的半导体器件供应商兆易创新GigaDevICe(股票代码603986)发布首款基于Cortex®-M33内核的GD32A503系列车规级微控制器,正式进入车规级MCU市场。全新MCU采用先进的车规级工艺平台,遵循车规级设计理念和生产标准,符合车用高可靠性和稳定性要求。该系列产品以均衡的处理性能、丰富的外设接口和增强的安全等级,为车身控制、车用照明、智能座舱、辅

芯城品牌采购网

9951

2月15日,景旺电子发布公告称,基于自身发展需要,为扩大市场规模,满足客户对高端产能需求,提升公司高端产品供应能力及市场占有率,拟与信丰县人民政府签订《信丰县人民政府与深圳市景旺电子股份有限公司关于新建高多层PCB智能制造基地项目投资合同书》。景旺电子计划在江西信丰高新技术产业园区投资新建高多层PCB智能制造基地项目,并在信丰县人民政府辖区内设立全资子公司,具体负责项目建设运营(全资子公司名称及经

芯城品牌采购网

10283

变频器起什么作用?简述变频器工作原理-芯城品牌采购网

变频器是应用变频技术与微电子技术,通过改变电机工作电源频率方式来控制交流电动机的电力控制设备。本文将介绍变频器的作用以及工作原理,期望能对各位读者有比较大的参阅价值。变频器的工作原理变频器主要由整流(交流变直流)、滤波、逆变(直流变交流)、制动单元、驱动单元、检测单元微处理单元等组成。变频器靠内部IGBT的开断来调整输出电源的电压和频率,根据电机的实际需要来提供其所需要的电源电压,进而达到节能、调

芯城品牌采购网

8958

低功耗是项目中非常重要的一部分,尤其是对于一些使用电池供电的设备。N76E003支持两种低功耗模式,一种是空闲模式,一种是掉电模式,从字面意思一看就知道如果要最求最低的功耗,一定是需要使用掉电模式。在掉电模式下,作者对当前的项目应用中测试出来的最低的功耗是5uA,这个值本人认为已经是非常不错的。针对N76E003如何实现低功耗谈谈个人的经验。首先肯定是配置掉电模式,一条set_PD语句都可以直接将

芯城品牌采购网

6871

近日,韩国媒体报道称,三星电子计划考虑推出新的商业模式,高端存储芯片租赁服务,寻求在价格转为波动时也能确保稳定销售及收益流。报道指出,消息人士称,三星电子近期将“存储即服务”(memoryasaservice,MaaS)敲定为新业务,并正在制定实施计划。三星计划将用于高性能计算的存储半导体借给谷歌等云服务公司,并收取租赁费用。三星电子希望新业务能占其动态随机存取存储器(DRAM)整体销售收入的至少

芯城品牌采购网

9145

怎么办?单片机固件又被人破解了~~-芯城品牌采购网

01什么是单片机解密?单片机(MCU)一般都有内部程序区和数据区(或者其一)供用户存放程序和工作数据(或者其一)。为了防止未经授访问或拷贝单片机的机内程序,大部分单片机都带有加密锁定位或者加密字节,以保护片内程序。如果在编程时加密锁定位被使能(锁定),就无法用普通编程器直接读取单片机内的程序,这就叫单片机加密。(PS:单片机程序基本上都存在于Flash中,大部分能够读取或者识别Flash上的数据就

芯城品牌采购网

9231

断路器有哪些主要技术参数?-芯城品牌采购网

断路器是电工工作中经常要接触的器件,断路器是指能够关合、承载和开断正常回路条件下的电流并能关合、在规定的时间内承载和开断异常回路条件下的电流的开关装置。为增进大家对断路器以及断路器参数的认识,本文将对断路器主要技术参数予以介绍,期望能对各位读者有比较大的参阅价值。一、断路器的技术参数(1)额定电压(KV)。指断路器正常工作时,系统的额定(线)电压。这是断路器的标称电压,断路器应能保持在这一电压的电

芯城品牌采购网

8965

2月15日晚间,晶瑞电材发布公告,公司于近日收到子公司瑞红(苏州)电子化学品股份有限公司(以下简称“瑞红苏州”)通知,瑞红苏州股票将于2023年2月16日起在全国中小企业股份转让系统挂牌公开转让。官网显示,瑞红苏州成立于1993年,是国内著名的专业生产微电子化学品的工厂,主要生产光刻胶、配套试剂、高纯化学试剂等黄光区湿化学品,应用于FPD(LCD、TP、OLED、CF)LED、IC等相关电子行业,

芯城品牌采购网

6966

2月15日,据广州市人民政府网站披露,广州市人民政府现已印发《关于支持市场主体高质量发展促进经济运行率先整体好转的若干措施》(以下简称《措施》)。《措施》提出,发展壮大战略性新兴产业。出台实施汽车产业中长期发展规划,发挥好300亿元汽车产业及零部件产业发展基金作用,近地化构建“432”汽车产业园区,提升车规级芯片、动力电池等核心零部件近地化率。出台专项扶持政策,推动半导体和集成电路产业加快发展。扶

芯城品牌采购网

9697

光纤开关的特点及工作原理-芯城品牌采购网

光纤开关,是一种非接触型的电路开关,由发光管、光纤探头、光探测器、放大器及输出指示灯组成,光纤探头由发送光纤和接收光纤组成,二者之间隔有一定的检测空间,利用光路在检测空间通或断,经光电转换实现电路开关作用。用作各种自控设备的电路开关。为帮助大家深入了解,本文将对光纤开关的特点和工作原理的相关知识予以汇总。如果您对本文即将要涉及的内容感兴趣的话,那就继续往下阅读吧。光纤开关的特点光纤开关是能使光纤线

芯城品牌采购网

8350

实测表明M2芯片MacBookPro256GB版硬盘真降速了-芯城品牌采购网

此前国外一些测试人员发现,苹果最新推出的M2芯片MacBookPro256GB版,其固态硬盘读写速度明显低于上一代同型号。如今,博主MaxYuryev针对此情况,做了日常体验测试,结果和之前的基准测试一样。  事实证明,256GBM2芯片的MacBookPro表现确实不如上一代M1芯片的版本。在涉及Photoshop、Lightroom、FinalCutPro、多任务处理和文件传输等多项使用测试中

芯城品牌采购网

8193

据合肥日报报道,国内首个专用于量子芯片生产的MLLAS-100激光退火仪(简称“激光退火仪”)已研制成功。该激光退火仪可解决量子芯片位数增加时的工艺不稳定因素,像“手术刀”一样精准剔除量子芯片中的“瑕疵”,增强量子芯片在向多比特扩展时的性能,从而进一步提升量子芯片的良品率。报道称,该设备由合肥本源量子完全自主研发,可达到百纳米级超高定位精度,对量子芯片中单个量子比特进行局域激光退火,从而定向控制修

芯城品牌采购网

8851

据报道,近日,深圳大学2022年牵头或参与申报全国重点实验室6项,其中牵头组建申报的“射频异质异构集成全国重点实验室”已获批立项建设。该实验室系深圳大学建校以来的首个全国重点实验室,也实现了深圳本土高校“零的突破”。据介绍,射频异质异构集成重点实验室经国家有关部委批准立项,由深圳大学牵头建设,上海交通大学和中兴通讯股份有限公司参与共建。实验室主任为深大校长、中国科学院院士毛军发。实验室将围绕射频异

芯城品牌采购网

8735

11月2日,美国射频解决方案龙头企业Qorvo宣布与SKSiltron的美国子公司SKSiltronCSS敲定了一项SiC衬底和外延片多年供货协议。据了解,SKSiltronCSS本是杜邦的SiC事业部,于2019年被韩国SK集团旗下SKSiltron收购,成为后者在美国的子公司,主要向半导体制造商提供化合物半导体晶圆解决方案。去年,SKSiltronCSS连续追加在美国的投资,先于7月宣布三年投

芯城品牌采购网

9384

MikroeMIKROE-3200Fan4Click板产品介绍-芯城品牌采购网

简介MikroElektronikaMIKROE-3200Fan4Click板是一款紧凑型双线风扇驱动器,采用集成式5VDC无刷电机驱动器芯片。该click板具有输出电压调节和电流限制功能,可控制双线直流无刷电机的速度。MIKROE-3200Fan4click板采用具有集成式6位DAC的LTC1695IC。该DAC可在0V至4.92V范围内调节输出电压,并具有最大输出电流限制和热关断保护特性。Fa

芯城品牌采购网

8785

据丽水发布消息,11月2日,丽水中欣晶圆大直径硅片外延项目建设正式宣告竣工,即将进入试产阶段。消息显示,丽水中欣晶圆大直径硅片外延项目总投资40亿元,首期建设项目年产120万片8英寸(以特殊需求外延片为主)、年产240万片12英寸外延片,未来可扩产至8英寸年产240万片、12英寸年产360万片,预计2024年全部达产后可实现年产值50亿元。该项目是2022年浙江省重点建设项目以及2022年丽水市重

芯城品牌采购网

8192

11月2日,NANDFlash主控芯片厂商慧荣科技公布2022年第三季财报,营收2.51亿美元,与第二季及去年同期相比皆减少1%。慧荣科技第三季毛利率47.6%,该季受到产品组合改变和价格调整影响,整体毛利降低。慧荣科技预计在接近年底时,整体营收将呈现持平。慧荣科技总经理苟嘉章表示,目前PC和智能手机终端市场仍充满挑战,尤其渠道SSD需求减缓影响到公司SSD控制芯片营收。从年初到现在,公司的SSD

芯城品牌采购网

7050